Michal Platkevič
Art
Science & Engineering
Cestování
Záliby
Divadlo
Knihovna
Kocouři
Instalace
FTDI
SPI
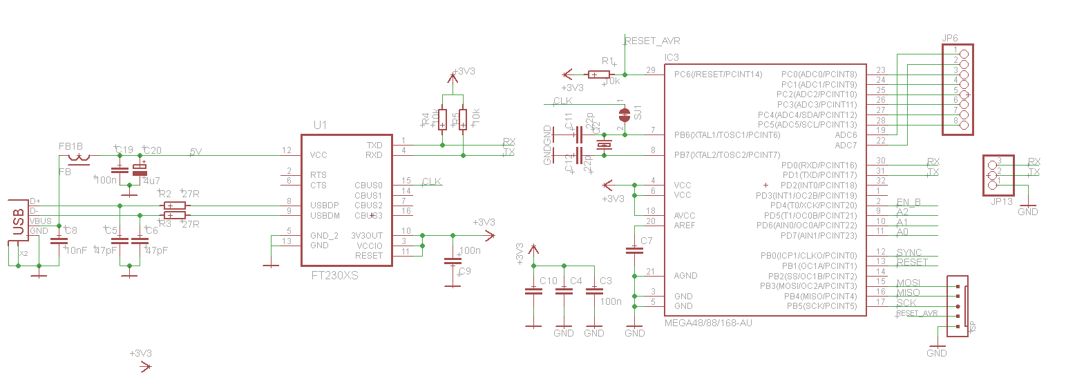
Zapojení AVR s FTDI
SQL
Datum, čas
Velikost tabulek v databázi
Send Email
Bulk insert from multiple csv + encoding
Desetinná čárka na tečku
Drop tmp table if exists
Běžící tasky nad databází
Prohledání všech tabulek a procedur najednou
Division by zero
NULL
Odstraňovač přebytečných mezer
If not Monday stop procedure
MySQL vs MSSQL
Spuštění jobu z procedury
Job - změna vlastníka
Cleans special characters from string
CREATE TABLE definition script
Run Procedure with Parameters in Cycle
TRY-CATCH-THROW-PRINT
Qlikview
Datum, čas
Multiple mapping
Update tabulky v SQL databázi
Načtení týdenních excelů
Distribuce filtrovaných csv
Web
Syntax highlighter
Raspberry Pi
Instalace systému Raspbian
Vytvoření nového uživetele
Multiple boot
Plné rozlišení monitoru
Externí disk
Web server
PhpMyAdmin
FTP
OwnCloud server na Raspberri Pi
Raspberry Pi – Wifi hotspot
Retropie
BitTorrent Sync na Raspberry Pi
Remote Desktop na Raspberry Pi
Python
Seriový port
C#
Elektronika
FTDI
AVR
Instalace
Program
FTDI
SPI
ADC
I/O pin
28. 3. 2013